Parts Catalog Accessories Catalog How To Articles Tech Forums
Call Pelican Parts at 888-280-7799
Shopping Cart Cart | Project List | Order Status | Help



Go Back   PeachParts Mercedes-Benz Forum > Mercedes-Benz Tech Information and Support > Tech Help

Reply
 
LinkBack Thread Tools Display Modes
  #1  
Old 04-16-2018, 07:48 PM
Registered User
 
Join Date: Jan 2018
Posts: 259
Been a long time since I messed with it, but I think the aviation Form-a-gasket was the only one that was fuel proof. Unless you used that particular sealer, the sealer probably failed and caused the leak, not excessive pressure. If it was excessive pressure there would be fuel spraying everywhere.
Reply With Quote
  #2  
Old 04-17-2018, 08:46 AM
mespe's Avatar
benzbonz
 
Join Date: Feb 2005
Location: Cleveland, Ohio
Posts: 1,848
Thanks, but since I had a spare fuel distributor from a known good 450SLC I just swapped it, and will worry about the FD later.

I really don't think the fault is the k-jet. I'm starting to think that the only reason it has started is because the fuel pump is on during start. And doesn't stay on in "Run" So I'm gonna start by looking for the fuse and go from there.

Not sure about the vacuum going to the warmup regulator. And swapping them had no effect. So I'm confused, 1976 hooked up one way, 1979 hooked up the other possible way. Now, the 79 didn't really run all to well, so maybe I should put it back the way I found it, something my parents always told me to do. Anyone know which way it's supposed to be hooked up?

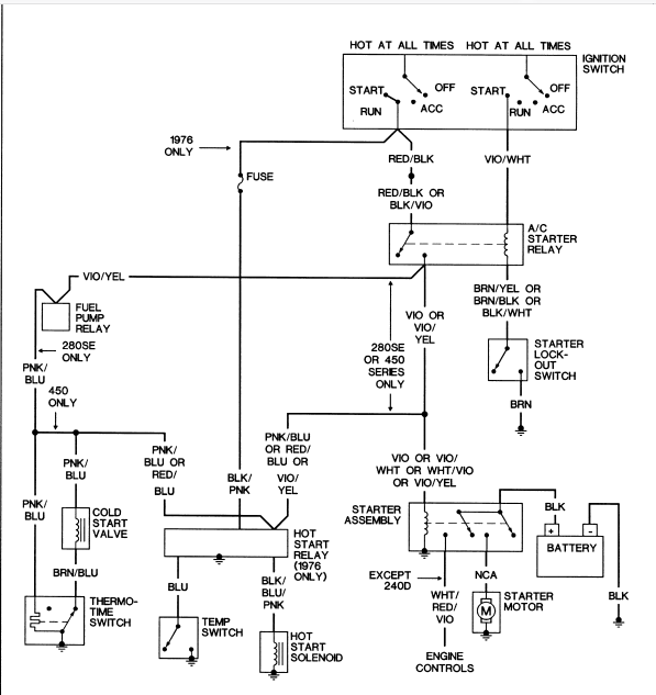
The attached schematic. When the switch is in Start position, the relay labeled A/C starter relay is energized. When this happens the fuel pump is getting 12v through the A/C starter relay (which I believe also disconnects the A/C compressor) But when the ignition switch is in "Run" position, if the fuse is blown, the car will start and stall after consuming the fuel from the cold start valve.
Attached Thumbnails
CIS K-Jet Help needed-startupschematic450slcapture.png  
__________________
Closing the store
Benzbonz.biz
on your smart phone or tablet.
Reply With Quote
  #3  
Old 04-17-2018, 09:03 AM
Registered User
 
Join Date: Feb 2011
Location: Modesto CA
Posts: 4,360
Quote:
Originally Posted by mespe View Post
I'm starting to think that the only reason it has started is because the fuel pump is on during start. And doesn't stay on in "Run" So I'm gonna start by looking for the fuse and go from there.
See post #3, again. Unplug the safety switch.
Reply With Quote
  #4  
Old 04-17-2018, 10:11 PM
mespe's Avatar
benzbonz
 
Join Date: Feb 2005
Location: Cleveland, Ohio
Posts: 1,848
It's been unplugged. Someone messed with the wires and did a bit of sloppy splicing.

I decided to wait a day because of the cold weather and snow. I am working in a garage, but I didn't want to go out in the miserable weather.
__________________
Closing the store
Benzbonz.biz
on your smart phone or tablet.
Reply With Quote
  #5  
Old 04-19-2018, 05:38 PM
mespe's Avatar
benzbonz
 
Join Date: Feb 2005
Location: Cleveland, Ohio
Posts: 1,848
Digging further I discovered that the brown/white wire going to the Fuel Pump relay got fried and the insulation melted off. I couldn't figure out why the brown/white wire at the baffle switch was grounded all the time.

So For a test I cut the brown/white wire by the fuel pump relay, and tried the car.

Same thing, start, runs a few seconds and dies.
__________________
Closing the store
Benzbonz.biz
on your smart phone or tablet.
Reply With Quote
  #6  
Old 05-08-2018, 10:57 AM
Diseasel300's Avatar
Registered User
 
Join Date: May 2016
Posts: 6,071
Since the FD works on the other car, you can pretty well rule it out. I'd be looking at fuel pressure at this point to find out what's going on. Just because the pump is running doesn't mean it's any good!
__________________
Current stable:
1995 E320 157K (Nancy)
1983 500SL 125K (SLoL)

Gone but not forgotten:
1986 300SDL (RIP)
1991 350SD
1991 560SEL
1990 560SEL
1986 500SEL Euro (Rusted to nothing at 47K!)

Gone and wanting to forget:
1985 524TD 167K (TotalDumpster™) [Definitely NOT a Benz]
Reply With Quote
Reply

Bookmarks


Posting Rules
You may not post new threads
You may not post replies
You may not post attachments
You may not edit your posts

BB code is On
Smilies are On
[IMG] code is On
HTML code is On
Trackbacks are On
Pingbacks are On
Refbacks are On




All times are GMT -4. The time now is 01:34 PM.


Powered by vBulletin® Version 3.8.7
Copyright ©2000 - 2025, vBulletin Solutions, Inc.
Search Engine Optimization by vBSEO 3.6.0
Copyright 2024 Pelican Parts, LLC - Posts may be archived for display on the Peach Parts or Pelican Parts Website -    DMCA Registered Agent Contact Page